Actions

Difference between revisions of "SideStep"

From PROBOTIX :: wiki

(Microstepping)
Line 82: Line 82:
  
 
<span style="font-weight: bold; color:red">WARNING:</span> Never remove a connection to the stepper motor with power applied. There is a HIGH probability the A3977 IC will be damaged. The A3977 is rated for 35V DC max. The power supply voltage should be limited to ~32V DC to allow for back EMF generated by the stepper.
 
<span style="font-weight: bold; color:red">WARNING:</span> Never remove a connection to the stepper motor with power applied. There is a HIGH probability the A3977 IC will be damaged. The A3977 is rated for 35V DC max. The power supply voltage should be limited to ~32V DC to allow for back EMF generated by the stepper.
 +
 +
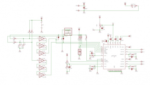
== Schematic ==
 +
[[image:SideStep_rev3.1_schematic.jpg|500px]]

Revision as of 13:03, 18 September 2013

SideStep


Model: SideStep

Stepper Motor Microstepping Driver Specs:

  • Chopper Current Driver 0.5 - 2.5 Amp Current Limiting
  • Dual H-Bridge Configuration
  • Full, Half, Quarter, & Eighth Microstepping ?Buffered Step & Direction Lines
  • 8V - 32V Power Supply

Description:

The SideStep is a complete microstepping motor driver and control system with a built-in translator. It is designed to operate bipolar stepper motors in full-, half-, quarter-, and eighth-step modes, with output drive capability of 32 V and up to 2.5 A. This driver utilizes the Allegro A3977 chip which includes a fixed off-time current regulator that has the ability to operate in slow-, fast-, or mixed-decay modes. This current-decay control scheme results in reduced audible motor noise, increased step accuracy, and reduced power dissipation. The SideStep is one of the smallest stepper driver boards in its class, making it ideal for incorporating into robots and other industrial control equipment.
Figure 1: PBX-Header

Features:

  • Hardware or software selectable step and direction signals
  • Current limit adjustable by potentiometer
  • Wide range of motor power (5-35 V)
  • Power (for logic) indicator LED
  • 2.5 A, 35 V Output Rating
  • Automatic Current Decay Mode Detection/Selection Mixed-, Fast-, and Slo- Decay Modes
  • 3.0-5.5 V Logic Supply Voltage Range
  • Synchronous Rectification for Low Power Dissipation
  • Internal UVLO and Thermal-Shutdown Circuitry
  • Crossover Current Protection

Flexible Design:

The SideStep was designed with flexibility in mind with features including:

  • Internal synchronous-rectification control circuitry is provided to improve power dissipation during PWM operation.
  • Internal circuit protection includes thermal shutdown with hysteresis, under-voltage lockout (UVLO), and crossover-current protection. Special power-up sequencing is not required.
  • The logic signals are brought out to a .1" pin header on one side (see Figure 1), allowing for use of an IDC cable to connect your boards. Every other pin on the IDC header is connected to ground, which acts to shield the control signals from noise. Noise in a stepper control system can cause miss stepping, which can damage your equipment, cause injury, and ruin your work piece.
  • A schmitt trigger IC buffers the high voltage driver from your sensitive parallel port, and filters noise.
  • A large ground plane exists for heat dissipation however, the layout of the components of this driver board allows for the use of a standard 1" square BGA heatsink. The board's large ground plane makes a heat sink unnecessary in many applications; however, use of a heat sink is recommended, especially when driving motors at higher than 1.5 amps per phase.
  • An under-voltage lockout circuit protects the A3977 from potential shoot-through currents when the motor supply voltage is applied before the logic supply voltage. All outputs are disabled until the logic supply voltage is above 2.7V; the control logic is then able to correctly control the state of the outputs. Thermal protection circuitry turns off all the power outputs if the junction temperature exceeds 165°C. As with most integrated thermal shutdown circuits, this is intended only to protect the A3977 from failure due to excessive junction temperature and will not necessarily protect the IC from output short circuits. Normal operation is resumed when the junction temperature has decreased by about 15°C.
Figure 2: SideStep Dip Switch Settings

Bipolar Chopper Drivers:

Bipolar chopper drivers are by far the most widely used drivers for industrial applications. Although they are typically more expensive to design, they offer more performance and increased efficiency. Bipolar chopper drivers use an extra set of switching transistors to eliminate the need for two power sources. Additionally, these drivers use a four transistor bridge with recirculating diodes and a sense resistor that maintains a feedback voltage proportional to the motor current. Motor windings, using a bipolar chopper driver, are energized to the full supply level by turning on one set (top and bottom) of the switching transistors. The sense resistor monitors the linear rise in current until the required level is reached. At this point the top switch opens and the current in the motor coil is maintained via the bottom switch and the diode. Current "decay" (loss over time) occurs until a preset position is reached and the process starts over. This "chopping" effect of the supply is what maintains the correct current voltage to the motor at all times.


Microstepping

Most modern stepper motors have 200 physical steps per revolution meaning they move 360°/200 = 1.8 degrees per step. Chopper drivers are able to further divide down those physical steps by balancing the current of the two phases, in effect "holding" them at different angles between phases. The SideStep can microstep down to 1/8 of a full step, effectively turning the motor into a 200 x 8 = 1600 steps per revolution motors, increasing step accuracy to .225°. Microstepping can also increase rotational smoothness, but the speed of the step pulses has to be multiplied as well. Half-stepping works well for most applications.

SideStep Diagram

Figure 3: SideStep VREF Settings

Setting Current Limit

Measure the DC voltage between the Ref Pin and GND, and adjust the trimmer as follows:

VREF = 1.6 x Desired Motor Current
2.5A 4.0V
2.0A 3.2V
1.5A 2.4V
1.0A 1.6V
0.5A 0.8 V

WARNING: Do not exceed 4.0 V unless full stepping!

  1. Determine the step resolution you wish to use, and set the dip switches according to Figure 2.
  2. If driving your motors at more than 1.5Amp, install a BGA heat sink over the driver chip. Contact us if you need heat sinks.
  3. Apply power.
  4. Connect a voltmeter between the VREF signal and GND and adjust the current trimmer to the desired voltage determined above.

WARNING: Short-term current overdrive will, in general, not harm most motors. But if the motor is connected during this adjustment, excessive heating may occur. Most motors can NOT experience temperatures above 100°C. At these temperatures internal melting and seizure may occur. If you cannot do this quickly, then set the current BEFORE you hook up the motors.

WARNING: Never remove a connection to the stepper motor with power applied. There is a HIGH probability the A3977 IC will be damaged. The A3977 is rated for 35V DC max. The power supply voltage should be limited to ~32V DC to allow for back EMF generated by the stepper.

Schematic

SideStep rev3.1 schematic.jpg